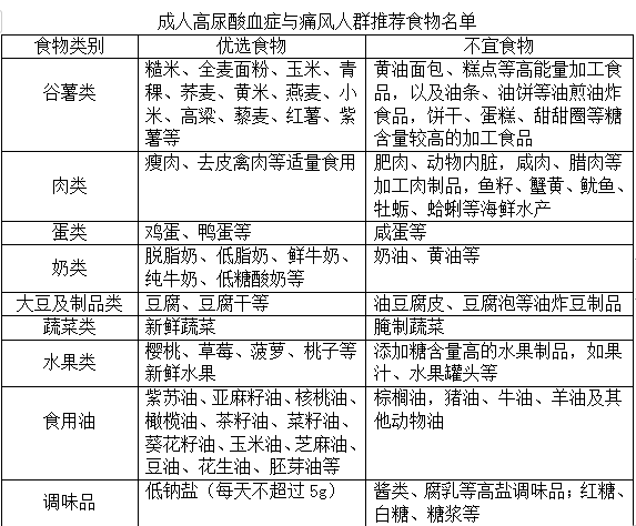
尿酸是人体代谢产物之一,主要由膳食摄入和体内分解的嘌呤化合物经肝脏代谢产生,通过肾脏和消化道排泄。 正常情况下,体内尿酸产生和排泄保持平衡状态。当嘌呤代谢障碍时,就会出现高尿酸血症。高尿酸血症是痛风发生的病理基础。 01 食养原则和建议 (一)食物多样,限制嘌呤。 无论高尿酸血症还是痛风人群,均应在食物多样、均衡营养的基础上进行合理的膳食调整。 每天保证谷薯类、蔬菜和水果、畜禽鱼蛋奶、大豆和坚果的摄入,食物品种每天应不少于12 种,每周不少于25种。 合理调整膳食中碳水化合物、蛋白质和脂肪提供的能量比例。宜选择低血糖生成指数的碳水化合物类食物,每天全谷物食物不低于主食量的30%,膳食纤维摄入量达到25~30g。 另外,每个个体对食物的反应程度不同,有痛风发作病史的人群在遵循上述原则基础上,要尽量避免食用既往诱发痛风发作的食物。 (二)蔬奶充足,限制果糖。 维生素、植物化学物等营养成分可促进肾脏尿酸排泄,起到降低尿酸的作用。 建议每天多食新鲜蔬菜,推荐每天摄入不少于 500g,深色蔬菜(如紫甘蓝、胡萝卜)应当占一半以上。 乳蛋白是优质蛋白的重要来源,可以促进尿酸排泄,鼓励每天摄入300mL 以上或相当量的奶及奶制品。 果糖可诱发代谢异常,并引起胰岛素抵抗,具有潜在诱发尿酸水平升高的作用,应限制果糖含量较高的食品,如含糖饮料、鲜榨果汁、果葡糖浆、果脯蜜饯等。 尽管水果中含有果糖,但水果中的维生素 C、黄酮、多酚、钾、膳食纤维等营养成分可改变果糖对尿酸的影响作用,因此水果的摄入量与痛风无显著相关性。建议每天水果摄入量200~350g。 (三)足量饮水,限制饮酒。 定时、规律性饮水可促进尿酸排泄。 高尿酸血症与痛风人群在心、肾功能正常情况下,应当足量饮水,每天建议2000~3000mL。优先选用白水,也可饮用柠檬水、淡茶、无糖咖啡及苏打水,但应避免过量饮用浓茶、浓咖啡等,避免饮用生冷饮品。 尽量维持每天尿量大于2000mL。 饮酒会增加高尿酸血症与痛风的风险。应限制饮酒,且急性痛风发作、药物控制不佳或慢性痛风性关节炎的患者应不饮酒。 (四)科学烹饪,少食生冷。 合理的食物烹饪和加工方式对于高尿酸血症与痛风的预防与控制具有重要意义。 少盐少油、减少调味品、清淡膳食有助于控制或降低血尿酸水平。推荐每天食盐摄入量不超过5g,每天烹调油不超过25~30g。 减少油炸、煎制、卤制等烹饪方式,提倡肉类汆煮后食用,尽量不喝汤。腊制、腌制或熏制的肉类,其嘌呤、盐分含量高,高尿酸血症与痛风人群不宜食用。 对于高尿酸血症与痛风人群,经常食用生冷食品如冰激凌、生冷海鲜等容易损伤脾胃功能,同时可导致尿酸盐结晶析出增加,诱使痛风发作。因此,痛风患者应少吃生冷食品。 (五)吃动平衡,健康体重。 超重肥胖会增加高尿酸血症人群发生痛风的风险,减轻体重可显著降低血尿酸水平。 超重肥胖的高尿酸血症与痛风人群应在满足每天必需营养需要的基础上,通过改善膳食结构和增加规律运动,实现能量摄入小于能量消耗;同时,避免过度节食和减重速度过快,以每周减低 0.5~1.0kg为宜,最终将体重控制在健康范围。 对于超重肥胖人群每天可减少250~500kcal的能量摄入,并通过运动消耗 250~500kcal的能量。 养成规律、适量运动的习惯是高尿酸血症与痛风的有效防治措施之一。在保证安全的原则下选择适合自身的运动项目,循序渐进地进行运动锻炼,逐步提升心肺功能和肌肉耐力、力量、柔韧性等,增强代谢与免疫功能。 运动强度以低、中强度的有氧运动为主,应从低强度开始,逐步过渡至中等强度,避免过量运动。有氧运动以每周4~5次、每次30~60分钟为宜,可选择对关节冲击力小或无的慢跑、走路、骑自行车、太极拳、八段锦、游泳等运动项目,并适量进行力量和柔韧性练习。 运动期间或运动后,应及时补充水分。 痛风性关节炎期应减少或避免运动。 良好的生活习惯是痛风患者控制病情的必要条件。高尿酸血症与痛风人群应养成规律作息、劳逸结合的习惯。作息不规律会导致疲劳进一步加重,从而促使机体代谢产物堆积和内环境变化,进而增加痛风风险。 (六)辨证辨体,因人施膳。 湿浊证,常见于无症状高尿酸血症期和痛风间歇期,该类人群以痰湿体质多见,应避免寒冷诱发痛风的急性发作,严格控制肥甘厚味,即限制嘌呤和蛋白质的总摄入量,低盐膳食,尤其避免食用甜、油腻、酸、涩食物;可食用薏苡仁、橘皮、茯苓代茶饮。 湿热证,常见于急性痛风性关节炎期,该类人群以湿热体质多见,除严格限制嘌呤、蛋白质的摄入之外,尤其应该限盐和烟酒,避免外感风寒、风热诱发痛风的急性发作,推荐食用山竹、西瓜、荸荠等,可用赤小豆、木瓜、薏苡仁等煮汤饮用。 痰瘀证,常见于痛风间歇期、慢性痛风性关节炎期,该 类人群多见血瘀和痰湿体质。患者应多饮水,严格限制高脂、高胆固醇食物和高盐膳食,可食用木耳、山楂、桃仁等。 脾肾亏虚证,常见于慢性痛风性关节炎期,该类人群以阳气亏虚体质多见,宜食温热性食物,可食生姜、黄芪、茯苓、核桃、荔枝等。 (七)因地因时,择膳相宜。 因时制宜,分季调理。 春季养肝,起居应夜卧早起,适寒温,膳食清淡、爽口,以每天所需能量为基础摄入碳水化合物,多吃含有丰富维生素、膳食纤维的蔬菜和水果。 夏季暑热,食物以清淡、营养丰富、易消化为好,推荐吃丝瓜、冬瓜等,少吃海鲜、动物内脏、畜肉,少吃生冷。 秋季暑气渐消,燥气当道,起居应早卧早起,情志上要安定平和,少吃鱼、虾、螃蟹,推荐吃莲子、莲藕、荸荠、百合等甘凉、生津、润燥之品。 冬季温补,起居应早卧晚起,居处宜保暖,注意御寒,膳食上控制火锅、烤串、肉汤等摄入。 此外,痛风性关节炎遇冷容易诱发,在气候冷热交替的秋冬、夏秋季节要注意保暖,夏季注意空调温度不要过低。 02 成人高尿酸血症 和痛风人群的食物选择 03 不同证型推荐 节选自成人高尿酸血症与痛风食养指南 (2024 年版)



相关资讯

晋公网安备14078102000109号